Evidence #9 | September 19, 2020
Book of Mormon Evidence: Flashback in Alma 56–58
Post contributed by
Scripture Central

Abstract
Helaman’s letter to Captain Moroni in Alma 56–58 functions narratively as a flashback. It has smooth transitions, a consistent chronology, and is consistent with a summary of the same events found in Alma 53:8–23.Introduction
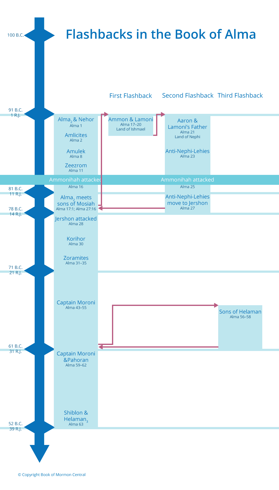
Chapters 52–55 in the book of Alma primarily report on military events that took place in the eastern regions of Nephite lands after the death of Amalickiah. These chapters take place between the 26th and 29th years of the reign of the judges. The opening verse of Alma 56 then informs readers that “in the commencement of the thirtieth year of the reign of the judges … Moroni received an epistle from Helaman, stating the affairs of the people in that quarter of the land” (Alma 56:1). Mormon records the contents of this letter, which reports on the military conflicts in the western region of Nephite lands during this same span of years. In effect, Helaman’s letter, which is written in the first person from his own perspective, functions as a flashback sequence (the third flashback in the chart below).

Purpose of the Flashback
Mormon likely included this letter for several reasons. On one level, the letter helps readers better understand the precarious nature of the Nephites’ circumstances. They were essentially fighting a two-front war against the Lamanites, and in both regions they had to find ways to retake fortified cities that had been occupied by invading Lamanite armies.

On another level, the letter sets the stage for the next events that Mormon wanted to record—Captain Moroni’s correspondences with Pahoran and their joint effort to retake Zarahemla from those who sought to destroy their freedom (see Alma 59–62). Helaman reported that for some time, he had received no military support for his armies (see Alma 58:34). Moroni’s anger over their neglect prompted him to write his own letter to Pahoran and the other rulers at Zarahemla.

Finally, the letter recounts the miraculous preservation of Helaman’s stripling warriors, and how on several occasions they were crucial to the Nephites’ military success. This provides a powerful moral lesson about the strength and power that comes from keeping covenants. It also helps demonstrate the enduring effects of the missionary efforts made by the sons of Mosiah to convert the Lamanites.
Agreement in Historical Content
A few chapters prior to introducing Helaman’s letter, Mormon summarized some of the same historical content (see Alma 53:8–23).1 In many cases, the details and wording between these accounts are similar enough to assume that Mormon based his summary on Helaman’s letter. In other instances, Mormon added content or details that aren’t in Helaman’s letter, suggesting that the letter was likely only one of several sources that Mormon drew upon when relaying the earlier history.
Topic | Mormon’s Summary (Alma 53) | |
The People of Ammon, Who Were Lamanites, Were Brought Down to Zarahemla | 10 And now behold, I have somewhat to say concerning the people of Ammon, who, in the beginning, were Lamanites; … and they had been brought down into the land of Zarahemla | 56:3 Behold, two thousand of the sons of those men whom Ammon brought down out of the land of Nephi—now ye have known that these were descendants of Laman, who was the eldest son of our father Lehi |
The People of Ammon Witness the Nephites’ Afflictions and Tribulations | 13 But it came to pass that when they saw the danger, and the many afflictions and tribulations which the Nephites bore for them | 56:7 But in the twenty and sixth year, when they saw our afflictions and our tribulations for them |
The People of Ammon Were about to Break Their Oath | 14 But behold, as they were about to take their weapons of war, they were overpowered by the persuasions of Helaman and his brethren, for they were about to break the oath which they had made. | 56:7 But in the twenty and sixth year, when they saw our afflictions and our tribulations for them, they were about to break the covenant which they had made and take up their weapons of war in our defence. |
2,000 Young Men Take Up Arms and Ask Helaman to Be Their Leader | 18–19 Now behold, there were two thousand of those young men, who entered into this covenant and took their weapons of war to defend their country … and they would that Helaman should be their leader. | 56:5 Therefore it sufficeth me that I tell you that two thousand of these young men have taken their weapons of war, and would that I should be their leader; and we have come forth to defend our country. |
Helaman’s Warriors Were Courageous | 20 And they were all young men, and they were exceedingly valiant for courage, and also for strength and activity; | 56:45 And now I say unto you, my beloved brother Moroni, that never had I seen so great courage, nay, not amongst all the Nephites. |
Helaman’s Warriors Were Obedient in All Things | 20 … but behold, this was not all—they were men who were true at all times in whatsoever thing they were entrusted. | 57:21 Yea, and they did obey and observe to perform every word of command with exactness; yea, and even according to their faith it was done unto them |
Helaman’s Warriors Had Been Taught | 21 Yea, they were men of truth and soberness, for they had been taught to keep the commandments of God and to walk uprightly before him. | 56:47 … yea, they had been taught by their mothers, that if they did not doubt, God would deliver them. (cf. Alma 57:21, 26) |
Helaman Marched at the Head of His Warriors | 22 And now it came to pass that Helaman did march at the head of his two thousand stripling soldiers, to the support of the people in the borders of the land on the south by the west sea. | 56:9 But behold, here is one thing in which we may have great joy. For behold, in the twenty and sixth year, I, Helaman, did march at the head of these two thousand young men to the city of Judea, to assist Antipus, whom ye had appointed a leader over the people of that part of the land. |
Chronology
The chronology of Helaman’s letter is consistent both internally and externally. Mormon reports that the letter was received “in the commencement of the thirtieth year of the reign of the judges” (Alma 56:1), and after quoting from its contents he resumes the narrative by again noting that it was “the thirtieth year of the reign of the judges” (Alma 59:1). Internally, the letter records events from the 26th to the 29th years of the reign of the judges. On some occasions, reports of days and months are also given as time markers. As can be seen in the following chart, these references to years and months are all internally consistent.2
Chronology in Helaman’s Epistle | ||
Year | Verse | Description |
30th | “And now it came to pass in the commencement of the thirtieth year of the reign of the judges, on the second day in the first month, Moroni received an epistle from Helaman, stating the affairs of the people in that quarter of the land. | |
26th | “in the twenty and sixth year” | |
26th | “in the twenty and sixth year” | |
26th | “And thus ended the twenty and sixth year” | |
27th | “And in the commencement of the twenty and seventh year” | |
27th | “And now it came to pass in the second month of this year” | |
27th | “and it was in the morning of the third day of the seventh month.” | |
28th | “And thus ended the twenty and eighth year of the reign of the judges” | |
29th | “And it came to pass that in the commencement of the twenty and ninth year” | |
29th | “And it came to pass that not many days had passed away before the Lamanites began to lose all hopes of succor” | |
29th | “And it came to pass that we did wait in these difficult circumstances for the space of many months” | |
29th | Behold, this is the twenty and ninth year, in the latter end, and we are in the possession of our lands | |
30th | “Now it came to pass in the thirtieth year of the reign of the judges over the people of Nephi, after Moroni had received and had read Helaman’s epistle, he was exceedingly rejoiced because of the welfare, yea, the exceeding success which Helaman had had, in obtaining those lands which were lost. | |
Conclusion
Helaman’s letter to Captain Moroni is believable on several different levels. Its transitions are smooth and coherent. Its chronology is consistent both internally and externally. It agrees in both wording and details with a summary of these same events given in Alma 53:8–23. And, as a flashback sequence, it serves multiple narrative purposes.
Book of Mormon Central, “Why Did Mormon Include Flashbacks in His Narrative? (Alma 21:13),” KnoWhy 129 (June 24, 2016).
Grant Hardy, Understanding the Book of Mormon: A Reader’s Guide (New York, NY: Oxford University Press, 2010), 104–105.
- 1. After reporting that a major Nephite victory took place sometime near the beginning of the 28th year (see Alma 52:22–53:6), Mormon mentioned that Captain Moroni had no more battles that year and instead spent months in preparations for war (Alma 53:7). This lull in military activity in the east during the rest of the 28th year provided Mormon an opportunity to summarize military events on the western front of the war during that same time.
- 2. That isn’t to say that every year or portion of a year is given equal attention. For instance, the passing of the 27th year and the commencement of the 28th year is never given. Helaman allows that transition to slip through unmentioned. Thus, while some chronological data is not given, all of it that is given is consistent and believable.