
Share
The Maccabean Dynasty

Title
The Maccabean Dynasty
Publication Type
Chart
Year of Publication
2002
Authors
Welch, John W. (Primary), and Hall, John F. (Primary)
Number
2-1
Publisher
Foundation for Ancient Research and Mormon Studies
City
Provo, UT
Share
Abstract
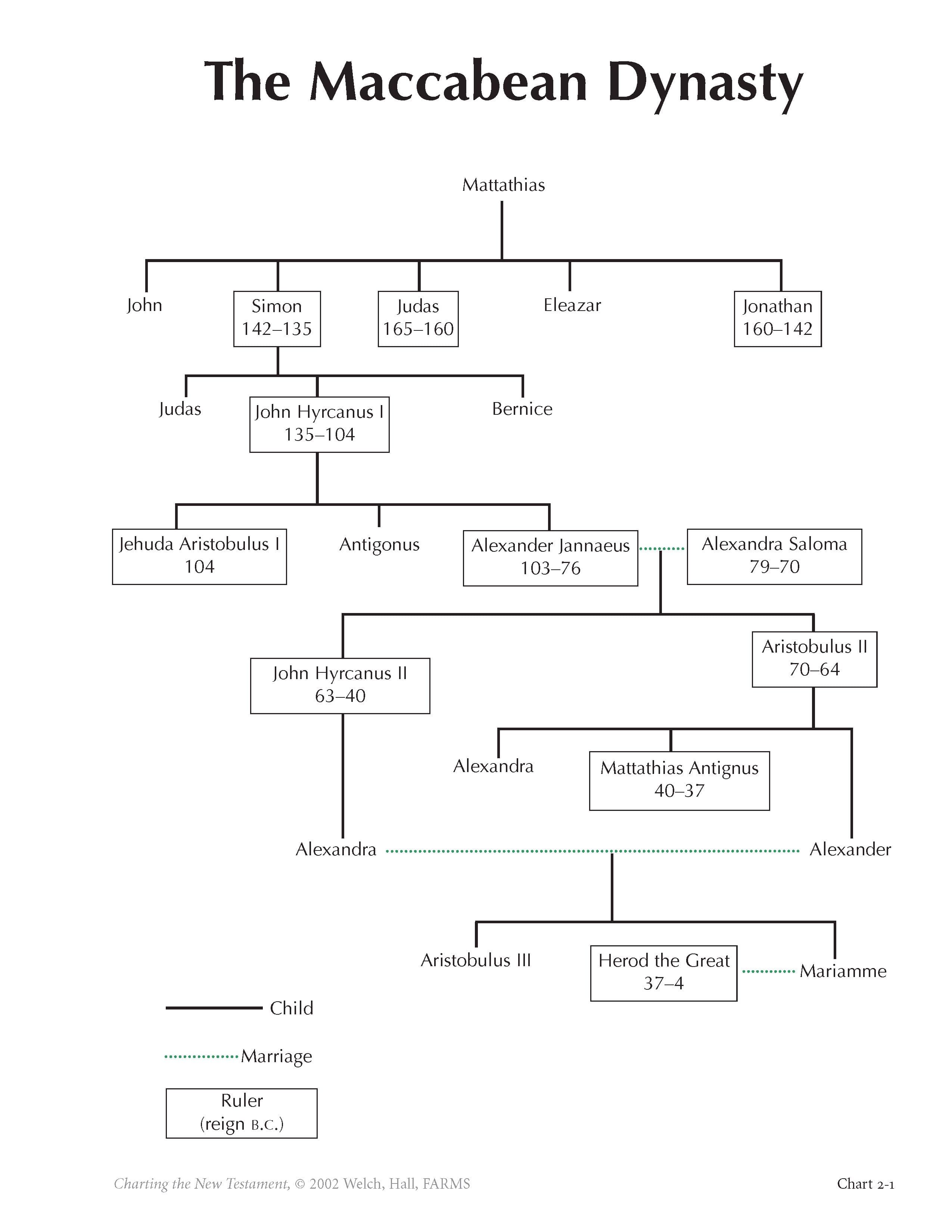
From Mattathias to Mariamme (the first wife of Herod the Great), chart 2-1 traces the genealogy of the Maccabean Dynasty. Mattathias revolted in 167 B.C. against the Greek Seleucid government, which ruled Judea at that time. He killed one of the king’s representatives and a Jew who was willing to follow the king’s decree requiring Jews to build pagan altars and to sacrifice swine. His sons carried on the fight for Jewish religious purity and independence, and Judas Maccabeus fell in battle. Simon’s descendants remained in power for the ensuing century.
From the Maccabeans came the Pharisees of New Testament times, together with strong sentiments encouraging independence, religious extremism, zealousness for the law, protecting the temple, and killing opponents. Precedents regarding the appointment and influence of the High Priest also trace back to Maccabean practices. The Feast of Dedication or Hanukkah, mentioned in John 10:22, celebrates the reclaiming and cleansing of the temple at the time of the Maccabean revolt.

Subject Keywords
Study Helps
Maccabean Dynasty
Bibliographic Citation
Terms of use
Items in the BMC Archive are made publicly available for non-commercial, private use. Inclusion within the BMC Archive does not imply endorsement. Items do not represent the official views of The Church of Jesus Christ of Latter-day Saints or of Book of Mormon Central.